国家电网有限公司
2026年招聘高校毕业生
公告(第一批)
国家电网有限公司(以下简称“公司”)2026年招聘高校毕业生工作已启动,热烈欢迎广大高校毕业生应聘。现将有关事项公告如下:
公司简介
国家电网有限公司成立于2002年12月29日,是根据《公司法》设立的中央直接管理的国有独资公司,注册资本8295亿元,以投资建设运营电网为核心业务,是关系国家能源安全和国民经济命脉的特大型国有重点骨干企业。
公司经营区域覆盖我国26个省(自治区、直辖市),供电范围占国土面积的88%,供电人口超过11亿。近20多年来,国家电网持续保持全球特大型电网最长安全纪录,建成42项特高压输电工程,成为世界上输电能力最强、新能源并网规模最大的电网,公司专利拥有量持续排名央企第一。公司位列2025年《财富》世界500强第3位,连续21年获国务院国资委业绩考核A级,连续12年获标准普尔、穆迪、惠誉三大国际评级机构国家主权级信用评级(标普A+、穆迪A1、惠誉A+),连续10年获中国500最具价值品牌第一名,连续8年位居全球公用事业品牌50强榜首,是全球最大的公用事业企业,也是具有行业引领力和国际影响力的创新型企业。
公司下属单位(以下简称“各单位”)列表及简介详见公司人力资源招聘平台(以下简称“招聘平台”,网址:https://zhaopin.sgcc.com.cn)“单位一览”栏目。
招聘批次
2026年公司统一组织实施四批次招聘,分别为国调网调提前批、第一批、第二批、第三批。各批次招聘单位范围由各单位根据招聘需求确定,以各单位招聘公告为准。
招聘流程和进度安排
一
发布招聘公告
公司在招聘平台公布考试大纲、总体招聘工作安排。各单位视工作进展情况,分批次在招聘平台的“招聘公告”栏目发布公告,包括单位简介、招聘安排、报名条件、需求信息、联系方式等内容。各批次招聘公告发布时间分别为:国调网调提前批2025年10月18日、第一批2025年11月14日(报名截止时间11月24日)、第二批2026年3月前、第三批2026年5月前(如受不可抗力影响,发布时间另行通知)。
二
应聘毕业生投递简历
1.填写个人简历。应聘毕业生应通过招聘平台填写个人信息,及时上传“学信网”学籍验证报告等附件,确保信息真实、完整、有效。应聘毕业生填写的院校、专业等信息应与学籍验证报告一致。相关信息提交后不能更改,请应聘毕业生仔细检查后再提交。
2.填报应聘单位。各单位招聘公告发布之日起,应聘毕业生可在招聘平台填报应聘单位。每人每批次招聘可填报公司二级单位志愿数量不超过3个,每个二级单位志愿下可选择2个三级单位(地市公司级单位)或四级单位(县公司级单位),填报截止日期以各单位招聘公告为准。应聘志愿提交后原则上不能更改,确需更改的,可在“个人中心”的“我的工作申请”栏目提交撤销应聘单位的申请。应聘单位一般在5日内处理该申请,审核通过后,应聘人可申请新的工作单位,其志愿顺序与撤销志愿相同。
三
组织招聘笔试
1.按批次组织统一笔试。时间初定为国调网调提前批2025年11月1日、第一批2025年12月7日、第二批2026年3月、第三批2026年5月(时间如有调整,以招聘平台发布的考试公告为准)。
2.笔试范围详见各科目考试大纲。
3.笔试前1~2周,各单位通过手机短信、招聘平台站内消息、短消息、电话等方式,通知入围毕业生参加考试,未入围的不再另行通知。
4.接到公司多家单位笔试通知的考生,只能选择参加一家单位的笔试。请按照应聘意愿慎重选择,考试志愿一经选择,不可更改。笔试成绩在各单位之间通用。
5.笔试地点一般为应聘单位所在地,请考生按各单位招聘考试公告或通知要求,在规定时间携带相关资料提前到考试地点参加资格审查。如受不可抗力影响,考试地点的调整以各单位通知要求为准。
四
查询笔试成绩
公司将在笔试结束后3个工作日内发布笔试成绩,考生可登录招聘平台“个人中心”,查询本人笔试成绩。
五
组织招聘面试
招聘面试由各单位按照公司统一要求自行组织,具体面试安排以各单位通知为准。
六
公示拟录用人选
各单位在公司核准拟录用人选名单后的2个工作日内,在招聘平台公示。
提示
(一)应聘者需对个人信息的完整性、真实性和一致性负责,并妥善保管个人信息,防止信息被他人冒用。为保证及时收到考试相关信息、通知,请保持通信畅通,如应聘者电话、手机号码发生变更,请及时登录招聘平台予以更新。
(二)招聘政策咨询请按照各单位招聘公告发布的联系方式,与应聘单位联系。招聘平台系统操作咨询请拨打400-1095-598(此电话不受理招聘政策咨询)。
声 明
(一)“国家电网有限公司人力资源招聘平台”网站为公司及下属单位发布招聘高校毕业生相关信息的唯一官方网站,未授权其他网站、社交媒体、个人或机构发布任何招聘信息。对于发布虚假招聘信息的个人或机构,我公司保留追究法律责任的权利。对应聘者因虚假招聘造成的损失,我公司不承担任何责任。
(二)我公司不组织任何形式的考前培训,任何针对我公司招聘笔试和面试的辅导班、考试教材、复习资料,均与我公司无关。
(三)我公司在招聘过程中不收取报名费、中介费、手续费、资料费等任何费用。
01国家电网有限公司华北分部
招聘岗位
国家电网有限公司第一纪律检查中心(工作地点:北京市)纪检管理(约2人)。
注:最终招聘数量将根据上级单位核定情况相应调整。
联系方式
招聘政策咨询:010-****1224、83581225、83581492
(注:仅受理2026年高校毕业生第一批招聘公告发布报名期间,报考华北分部考生本人咨询,不受理公司系统其他分部、省公司、直属单位的招聘咨询。)
招聘平台技术支持:40010-95598
(注:此电话不受理招聘政策咨询。)
02国家电网有限公司华东分部岗位信息
招聘岗位:国家电网有限公司第二纪律检查中心主管
专业类别:法学类相关专业
需求数量:约1人
工作地点:上海市
注:最终招聘数量将根据上级单位核定情况相应调整。
联系方式
招聘联系电话:021-****2149
招聘咨询邮箱:****
通讯地址:上海市浦东南路882号国家电网有限公司华东分部党委组织部(人力资源部)
邮政编码:200120
03国家电网有限公司华中分部
招聘需求

最终招聘数量将根据上级单位核定情况相应调整。
联系方式
(一)国家电网有限公司华中分部招聘政策咨询
招聘政策咨询电话:027-****5226(此电话仅受理报考国家电网有限公司华中分部考生咨询)。
咨询电话仅在报名考试期间受理应聘毕业生本人咨询,咨询时间为工作日08:30-12:00,14:30-17:30。
(二)国家电网有限公司人力资源招聘平台咨询
招聘平台系统操作咨询:400-1095-598(此电话不受理招聘政策咨询)
04国家电网有限公司东北分部
招聘计划

注:1.招聘专业指主修专业,不包含辅修专业及第二学位专业。
2.最终招聘数量将根据上级单位核定情况相应调整。
联系方式
咨询电话:024-****6577
电子邮箱:****
05国家电网有限公司西北分部
需求信息

联系方式
招聘政策咨询:029-****6888(工作日9:00-12:00,14:00-17:00)
招聘平台系统操作咨询:400-1095-598(此电话不受理招聘政策咨询)
06国网北京市电力公司
招聘需求及条件
(一)招聘单位
1.公司本部:电力调度控制中心。
2.供电公司(16家):通州供电公司、昌平供电公司、门头沟供电公司、房山供电公司、大兴供电公司、平谷供电公司、怀柔供电公司、密云供电公司、顺义供电公司、延庆供电公司(以上10家供电公司含少量乡镇供电所专项补员);城区供电公司(含少量天安门供电服务中心运维值班专项补员)、朝阳供电公司、海淀供电公司、丰台供电公司、石景山供电公司、亦庄供电公司。
3.业务单位(13家):检修分公司、工程公司、客户服务中心、物资分公司、党校(人才服务公司)、电力建设工程咨询分公司、电缆分公司、经济技术研究院、电力科学研究院、信息通信分公司、城市照明管理中心、新能源汽车服务有限公司、综合能源服务有限公司。
(二)招聘岗位
调控运行、继电保护、设备运检、电气试验、电网建设、营销服务、电网规划设计、新型电力系统建设、科技创新研发、信息通信运维、培训师等核心业务一线生产或技术岗位。
(三)招聘计划及专业
1.招聘计划:2026年第一批招聘需求人员数量约为320人,最终招聘数量将根据上级单位核定情况相应调整,上述招聘数量含提前批校园招聘数量。
2.招聘专业主要包括:电工类专业(包含电气工程、电力系统及其自动化、电气工程及其自动化、高电压与绝缘技术等),电子信息类专业(包含人工智能、网络与信息安全、计算机科学与技术、计算机技术、计算机软件与理论、软件工程、信息与通信工程、通信与信息系统等)。
少量招收:控制科学与工程、新能源科学与工程、土木工程、测绘工程、机械工程、会计学、技术经济及管理、市场营销、人力资源管理、工程管理、法律等专业毕业生。
应聘专业应为主修专业,且与教育部学籍在线验证报告中专业一致。
联系方式
(一)国家电网有限公司招聘平台系统操作联系方式
技术支持电话:40010-95598
技术支持邮箱:****
(二)国网北京市电力公司招聘政策咨询联系方式
联系电话:010-****1655、63121649
(工作日 9:00-11:30;14:00-17:00)
电子邮箱:****
07国网天津市电力公司需求信息
1.招聘单位:公司调控中心;10家地市供电公司:国网天津滨海、城东、城南、城西、东丽、蓟州、宁河、宝坻、武清和静海公司;12家业务单位:国网天津经研院、电科院,国网天津高压、电缆、建设、信通、物资公司,国网天津营销服务中心(计量中心)、党校(培训中心),送变电公司、电动汽车公司、综合能源公司;1家代管单位:天津市路灯管理处。
2.招聘岗位:规划、建设、运行、运维检修、营销、信息通信、物资和培训教育等专业一线岗位。
3.招聘专业及人数:招聘专业是指应聘毕业生在校主修专业,且与《教育部学籍在线验证报告》(学信网)中专业一致。招聘专业以电工类为主,适量招聘非电工类专业,具体招聘专业以上级单位最终下达为准。

注:上述招聘数量含提前批校园招聘数量,最终招聘数量将根据上级单位核定情况相应调整。
4.根据上级单位最终下达计划,公司层面统一招聘录用,结合应聘毕业生所学专业、学历层次、院校类别和招聘考试成绩等,参考应聘毕业生意向,进行单位分配。
联系方式
官方网站:国家电网有限公司人力资源招聘平台(https://zhaopin.sgcc.com.cn)
招聘平台技术支持电话:4001095598
招聘政策咨询电话:022-****8926(接听时间:工作日9:00-12:00/14:00-17:00)
招聘政策咨询邮箱:****(邮件主题:应聘咨询-姓名-联系电话)
注:上述电话和邮箱仅在报名期间受理应聘毕业生本人咨询国网天津市电力公司招聘政策。请有意应聘国网天津市电力公司的毕业生密切关注国家电网有限公司人力资源招聘平台招聘信息及最新公告。
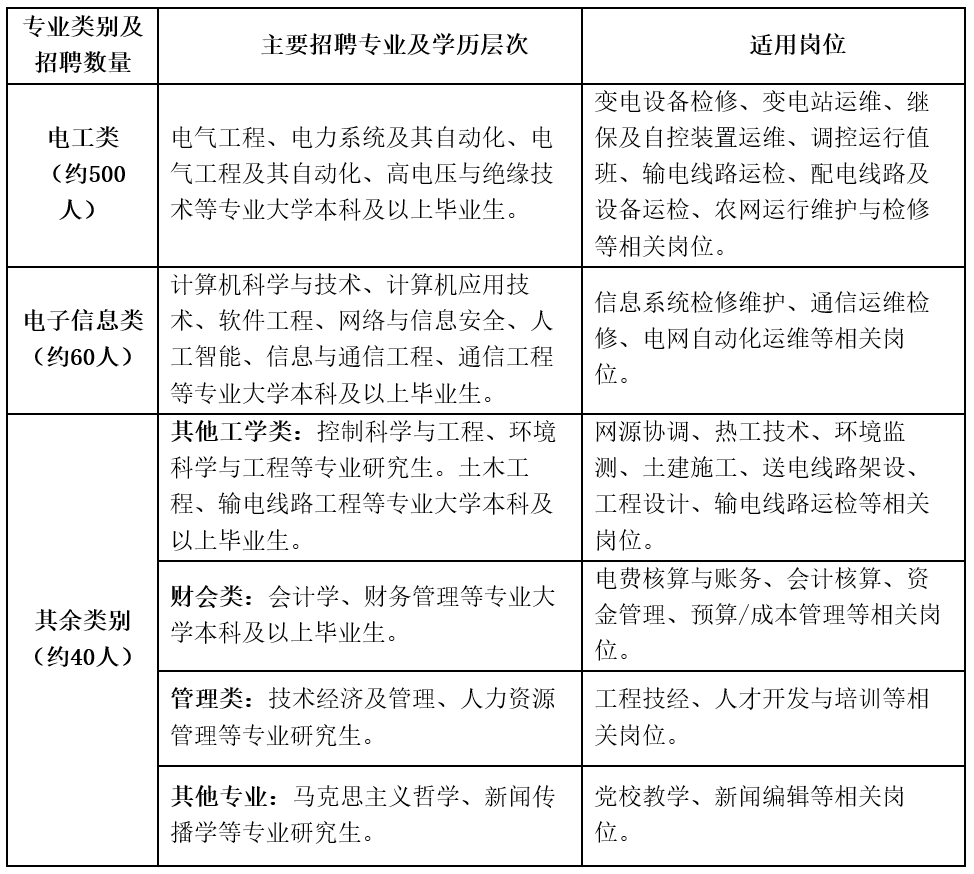
08国网河北省电力有限公司招聘单位
(一)省会城市单位:省调控中心,电科院、经研院、建设公司、信通公司、超高压公司、送变电公司、物资公司、营销中心、培训中心等单位,石家庄供电公司。
(二)其他地市公司:雄安新区供电公司、邯郸供电公司、保定供电公司、邢台供电公司、沧州供电公司、衡水供电公司。
(三)县(市、区)公司:公司所属县(市、区)供电企业。
招聘计划
招聘专业类别为电工类、电子信息类、其他工学类、财会类、管理类及其他专业,招聘专业是指主修专业,不包含辅修专业。最终招聘数量将根据上级单位核定情况相应调整,第一批招聘数量(含提前批校园招聘数量)暂定如下:

联系方式
(一)国家电网有限公司招聘平台系统操作联系方式
技术支持电话:40010-95598
技术支持邮箱:****
(二)国网河北省电力有限公司招聘咨询联系方式
电子邮箱:****
咨询电话:031****33360(工作日上午9-11点、下午15-17点)
电子邮箱和咨询电话仅接受应聘毕业生本人咨询。其中,电子邮件标题须注明关键字“应聘咨询”以及应聘毕业生本人院校、姓名和手机号码,如“应聘咨询: XXXX大学-李XX-139XXXX9999”;电子邮件中的问题表述需简洁明了、清楚易懂。
09国网冀北电力有限公司招聘需求信息
(一)招聘数量
冀北公司2026年高校毕业生招聘(第一批)约530人。上述招聘数量含提前批校园招聘数量,最终招聘数量将根据上级单位核定情况相应调整。
(二)招聘对象
在京单位主要招聘研究生学历毕业生,京外单位招聘本科及以上学历毕业生。
招聘专业以电工类专业为主,少量招聘通信工程、计算机科学与技术、机械设计制造及其自动化、土木工程、热能工程、环境工程、财务管理、会计学、法学、马克思主义哲学、信息管理、技术经济及管理、人力资源管理等相关专业毕业生(具体专业需求以上级单位最终下达为准)。
以上专业均指主修专业,不包含辅修专业。
联系方式
咨询电话:010-****3240
咨询时间:报名期间工作日上午10点至12点、下午15点至17点(仅接受应聘考生本人咨询)
电子邮箱:****
10国网山西省电力有限公司需求信息
(一)招聘单位
1.省会城市。国网山西省电力有限公司电力调度控制中心、国网山西电科院、国网山西经研院、国网山西建设分公司、国网山西送变电公司、国网山西信通公司、国网山西物资公司、国网山西营销服务中心、国网山西超高压变电公司、国网山西超高压输电公司、国网山西技培中心、国网太原供电公司等单位。
2.其他地级市。国网运城、临汾、晋城、长治、吕梁、晋中、忻州、大同、朔州、阳泉供电公司等单位。
3.县(市、区)。公司所属县(市、区)供电公司。
(二)招聘范围
根据国家电网有限公司统一安排,国网山西省电力有限公司2026年第一批高校毕业生招聘主要面向电工类、电子信息类、财务会计类、其他工学类、管理类专业大学本科及以上学历应届毕业生。
(三)招聘计划
2026年第一批高校毕业生招聘计划人数约445人(含提前批校园招聘数量),最终招聘数量将根据上级单位核定情况相应调整。第一批招聘计划(含提前批校园招聘数量)暂定如下:

联系方式
联系单位:国网山西省电力有限公司人力资源部
联系地址:山西省太原市长风商务区谐园路3号
邮政编码:030021
招聘政策咨询:035****1355 8571356
招聘平台系统操作咨询:4001095598
11国网山东省电力公司需求信息
1.招聘计划:2026年公司第一批招聘计划约1300人,上述招聘数量含提前批校园招聘数量,最终招聘数量将根据上级单位核定情况相应调整。
2.用人单位及工作岗位
(1)用人单位
国网济南供电公司等市县供电公司,国网山东电科院、国网山东经研院、国网山东信通公司、国网山东超高压公司、山东送变电公司等部分业务单位。
(2)工作岗位
主要安排在市县供电公司生产一线和业务单位专业技术、技能岗位,包括:电网调控运行、输电运检、变电运检、城区配电、电力营销、带电作业、送变电施工、信息通信运维、工程建设技术等。
联系方式
邮箱:****
咨询电话:156****5683接听时间为工作日9:00-12:00,14:00-17:00。本咨询电话仅在招聘报名期间,受理应聘毕业生本人咨询,感谢您的理解!
12国网上海市电力公司招聘需求
1.电气工程类专业招收大学本科及以上学历,主要包括电气工程及其自动化、电力系统及其自动化、电气工程、电力电子与电力传动、高电压与绝缘技术等专业。
2.非电气工程类专业招收硕士研究生及以上学历,主要包括电子信息类专业(包括计算机科学与技术、软件工程、人工智能、网络与信息安全、信息与通信工程等),其他工学类专业(包括土木工程、测绘工程、测控技术与仪器等),财会类专业(包括财务管理、会计学等),管理类专业(包括企业管理、人力资源管理、技术经济及管理、项目管理等)、其他专业(包括新闻、法律、应用心理学、教育管理、外语等)。
3.上述专业均指最高学历阶段的主修专业,不包含第二学位。
4.公司组织架构高度扁平化,无县公司。本次招聘的岗位涉及公司所属地市供电公司和相关专业公司,主要安排至生产一线的技术、技能类等岗位。具体岗位和招聘人数如下:

注:上述招聘数量含提前批校园招聘数量,最终招聘数量将根据上级单位核定情况相应调整。
联系方式
1.联系人:刘老师
2.联系电话:021-****5563(此电话仅工作日上午9:00-11:00,下午2:00-4:00,仅面向应聘学生本人受理招聘政策咨询,如招聘平台系统操作咨询请拨打电话400-1095-598)
3.联系邮箱:
****
4.联系地址:上海市浦东新区源深路1122号20楼党委组织部(人力资源部);邮编:200122
5.公司网址:www.sh.sgcc.com.cn
6.公司各单位简介:在招聘平台可查看各单位介绍及地理位置。
13国网江苏省电力有限公司需求信息

说明:招聘专业均指主修专业,不包含辅修专业及第二学位。上述招聘数量含提前批校园招聘数量,最终招聘数量将根据上级单位核定情况相应调整。
联系方式
(一)国家电网公司招聘平台操作联系方式
技术支持电话:40010-95598
技术支持邮箱:****
(二)国网江苏省电力有限公司联系方式
咨询电话:025-****2386 186****1160
咨询电话仅在报名考试期间受理应聘毕业生本人咨询,接听时间为工作日9:00-12:00、14:00-17:00。
更多招聘事宜请关注“国网江苏电力校园招聘”公众号。
14国网浙江省电力有限公司需求信息
浙江公司第一批招聘(含提前批校园招聘)人数约1170人,最终招聘数量将根据上级单位核定情况相应调整,具体需求信息如下:

招聘岗位主要安排在地市、县供电公司生产一线和直属单位专业技术、技能岗位,包括:电网调控运行、输电运检、变电运检、配电运检、电力营销、送变电施工、信息通信运维、工程建设等。
联系方式

咨询电话仅报名考试期间受理应聘毕业生本人咨询,受理时间为工作日9:00-11:00、14:30-16:30。
15国网安徽省电力有限公司需求信息
安徽公司第一批次招聘单位包括合肥、芜湖等16家地市供电公司(含所属县公司)和相关直属单位,主要安排在市、县供电公司生产一线岗位和直属单位专业技术、技能岗位等。专业需求信息如下(均指主修专业,不包含第二学位):

注:招聘数量含提前批校园招聘数量,最终招聘数量将根据上级单位核定情况相应调整。
联系方式
技术支持电话:40010-95598
咨询电话:055****05187(报名期间工作日09:30-11:30、15:30-17:30,仅受理应聘毕业生本人咨询)
通信地址:安徽省合肥市黄山路9号国网安徽省电力有限公司(邮政编码230022)
公司网址:
http://www.ah.sgcc.com.cn
16国网福建省电力有限公司需求信息
(1)招聘计划
公司第一批招聘计划约802人(包含提前批校园招聘),最终招聘数量将根据上级单位核定情况相应调整。
(2)具体用人单位及岗位
具体用人单位包括:福州、厦门等地市供电公司;福清、晋江、建瓯等县供电公司;经研院、电科院、水口集团公司、送变电公司等直属单位。
岗位包括:电网调控运行、输电运检、变电运检、城区配电、电力营销、乡镇及农村配电营业、通信运检、网络安全、数据管理、水电运维及检修、送变电施工等岗位。
(3)招聘专业目录及人数

说明:招聘专业均指主修专业,不包含辅修专业及第二学位。最终招聘数量将根据上级单位核定情况相应调整。上述招聘数量包含提前批校园招聘数量。
联系方式
(一)国家电网公司招聘平台技术支持
联系电话:400-10-95598
电子邮箱:****
(二)公司联系方式
联系地址:福建省福州市五四路257号国网福建省电力有限公司人力资源部 邮编:350003
咨询电话:059****76832
咨询电话仅在报名考试期间受理应聘毕业生本人咨询,接听时间为工作日8:30-12:00、14:30-17:30。
电子邮箱:****
17国网湖北省电力有限公司需求信息
招聘专业均指主修专业。

备注:以上招聘人数含提前批校园招聘人数,最终招聘数量将根据上级单位核定情况相应调整。
联系方式
(一)国家电网有限公司招聘平台系统操作联系方式
技术支持电话:40010-95598
技术支持邮箱:****
(二)国网湖北省电力有限公司招聘咨询联系方式
招聘政策咨询电话:
027-****6446;027-****6450
咨询电话仅在报名考试期间受理应聘者本人咨询,接听时间为工作日9:00-12:00,14:30-18:00。
18国网湖南省电力有限公司需求信息

说明:
1.招聘专业均指主修专业。
2.本次仅公布第一批招聘计划,包含校园招聘及定向预签计划。最终招聘数量将根据上级单位核定情况相应调整。
联系方式
招聘热线:
073****33241(仅招聘工作时间:8:30-12:00,14:00-17:30)
联系地址:
长沙市新韶东路398号,国网湖南省电力有限公司党委组织部(人力资源部)
邮政编码:410004
19国网河南省电力公司需求信息
(一)招聘层次、专业
电工类专业:研究生、本科生。
非电工类专业:研究生,包括电子信息类、其他工学类、财务类、管理类、其他专业。
(二)用人单位
公司所属市、县供电公司,部分直属单位。
(三)招聘岗位

(四)招聘人数
约1000人(含提前批校园招聘数量),最终招聘数量将根据上级单位核定情况相应调整。
联系方式
电子邮箱:****
咨询电话:
037****02918、037****03495(此电话仅工作日,面向应聘毕业生本人受理公司招聘咨询,如招聘平台系统操作咨询请拨打400-1095-598)
公司网址:
http://www.ha.sgcc.com.cn
20国网江西省电力有限公司需求信息
招聘人数约700人。招聘专业均指主修专业,不包含辅修专业及第二学位。

注:1.上述招聘数量含提前批校园招聘数量。
2.本批统一考试最终招聘数量将根据上级单位核定情况相应调整。
联系方式
(一)国家电网有限公司招聘平台系统操作联系方式
技术支持电话:40010-95598
技术支持邮箱:****
(二)国网江西省电力有限公司招聘咨询联系方式
咨询电话:079****93131(仅在报名考试期间受理应聘者咨询),工作日上午9:00-12:00、下午14:30-17:30期间由应聘者本人咨询。
咨询邮箱:****
21国网辽宁省电力有限公司需求信息
(一)招聘专业
电 工 类:电气工程、电力系统及其自动化等专业。
计算机类:计算机科学与技术、计算机应用技术、软件工程、信息安全等专业。
通 信 类:通信工程、信息工程、信息与通信工程、通信与信息系统等专业。
(二)学历要求
电工类:大学本科及以上。
计算机类、通信类:硕士研究生及以上。
(三)招聘人数

