广东汇源通集团有限公司
2025年校园招聘简章
一、关于我们
广东汇源通集团有限公司
——实力领先的电力产业链综合服务商
广东汇源通集团有限公司(以下简称集团)是佛山市投资控股集团有限公司、南方电网广东电网公司共同持股和管理的央地合作国有企业,是广东省大型电力产业链综合服务商、电力工程与服务行业标杆企业,2023年入围“佛山企业100强”第46位。
集团总部位于广东省佛山市南海区,旗下20余家各类型子公司,业务范围覆盖智慧能源服务、工程建设、设计、监理、造价、不停电作业、信息通信、培训咨询、文化传播、电力综合服务等领域,现有员工近5000人。
二、我们的业务实力
(一)高端化电力科技产业中心
汇源通集团地处粤港澳大湾区的重要节点城市——佛山,自主投资建设以科技、绿色、节能为发展方向的“佛山市电力科技产业中心”园区,占地总面积约 60 亩,建筑总面积约18万平方米,已成为佛山地区绿色节能的示范性建筑。
2022年12月25日,佛山市电力科技产业中心园区获得广州碳排放权交易所正式颁发的碳中和证书,成为佛山地区首个开展自主碳中和的产业园区,为电网企业提供园区“碳中和”示范模板和可推广经验。
(二)现代化电力产业集群
汇源通集团长期深耕电力主营业务,熟悉电网架构和电网规划建设情况,业务足迹遍及广东、广西、云南、贵州、海南、内蒙古等省区,能提供500千伏及以下用电工程的设计、施工、造价、监理以及运营维护等相关配套服务,同时覆盖项目全生命周期的用能产品和服务,业务覆盖完整的电力建设行业全产业链,竭诚为客户提供一站式、定制化的服务。
(三)多元化电力产业布局
集团坚持多元化发展,将业务扩大至信息通信、高新技术研发、企业咨询、教育培训、文化传媒、投资运营等领域,为客户提供更全面、更个性化的服务。
三、我们的企业优势
(一)资质完备、实力雄厚
汇源通集团拥有电力工程施工总承包壹级、承装修试电力设施许可证一级、电力设计甲级、工程监理甲级、通信工程施工总承包、高新技术企业等各类资质近300项。
(二)荣誉荟萃、卓越非凡
汇源通集团历年来争创国家、省、市级荣誉奖项多达500余项,其中包括建筑行业国家级最高奖“鲁班奖”(南方电网系统内首个荣获该奖项的非省直属电力施工企业)、国家优质工程奖、中国安装之星、国际质量管理小组会议(ICQCC)特等奖、全国电力建设优秀监理企业、电力工程科技进步奖、南方电网科技进步奖、广东省科技进步奖等。2023年,荣获国家级、省部级等各级各类奖项超过30项。
(三)权威专利、出类拔萃
汇源通集团历年来获得发明专利、实用新型专利、外观设计专利、软件著作权成果数量累计超过700件,2023年新增发明专利33项。
四、为什么选择我们
(一)高竞争力的薪酬福利
1.高激励薪资
基本工资+绩效工资+津贴+效益奖金 + 专项奖励 + 新员工专属培育金人性化服务
2.全方位福利
年度健康体检、自助免费午餐、员工宿舍、优惠购房、健身房、职工活动室、职工心理关爱咨询、阅览室、各类实物福利(节日/生日/结婚/生育)
3.全方位福利
双休、带薪年假、婚假、产假、陪产假、育儿假、企业自主积分假、独生子女父母护理假
(二)广阔的发展平台及晋升空间
1.科学完善的“多通道”职业发展
集团设置了“管理、技术、技能”三条员工职业发展通道,横向畅通,纵向贯通。专业导师“一对一”的职业生涯发展规划。
2.灵活开放的“多元化”流动机制
集团建立了竞岗、轮岗、内部挂职锻炼、外部学习锻炼等流动机制,员工可通过内部人才市场实现跨行业、跨单位、跨专业流动。
3.动态全面的“多维度”人才培养
第一阶段:新入职人员培养——“菁翎计划”
第二阶段:基层员工培养
第三阶段:后备人才培养
第四阶段:集团高中层管理人员培养
集团致力于员工职业生涯全周期培养计划,建立分类分级、动态全面的人才管理体系,助力员工完成由“职场小白”到“优秀人才”的完美蜕变。
五、我们的招聘需求
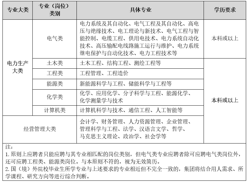
(一)招聘岗位
(一)网申截止时间
2024年12月31日
(二)招聘对象及要求
1.属于国内2025年应届毕业生、择业期(高校毕业生从毕业之日起两年内为择业期,择业期内未落实就业单位的毕业生可以享受应届毕业生同等待遇)内毕业生,国(境)外院校毕业生,且同时满足以下条件:
(1)2025年12月31日前取得国家教育主管部门认证的学历和学位。
(2)国(境)外毕业生除提供学历证书外,还须提供教育部留学服务中心出具的境外学历学位认证书。
(3)学历及专业原则上为即将获得的最高学历及专业。
(4)最高学历就读期间及毕业后在国内无社保缴费(社保缴费记录是指参加城镇职工或城镇灵活就业社会保险,不包括城镇或农村居民社会保险)记录。
(5)大学本科生年龄范围为1999年1月1日及以后出生、硕士研究生年龄范围为1997年1月1日及以后出生。
2.肄业生、结业生,或虽取得大学本科及以上学历但未取得相应学位的毕业生不在我司招聘范围。
3.国家及地方政府有择业期政策规定的按相关要求执行。
4.具备良好的心理素质和正常履职的身体素质,符合电力企业岗位工作要求,能够适应电力企业工作要求,无出现与应聘岗位相关的职业禁忌。患有以下疾病者,不符合电力企业岗位要求,不予录用:双眼矫正视力均低于5.0(小数视力1.0);严重心血管疾病;双耳听力障碍;四肢功能性残疾;传染病或重大疾病;精神性疾病;有癫痫或晕厥史。除上述要求外,电力生产大类专业毕业生若存在色盲、色弱,或恐高症等不适合登高作业生产,或经指定医疗机构鉴定认为不适合电力作业、户外作业的其他疾病,均视为不符合从事电力企业岗位工作,不予录用。
六、招聘流程
简历投递——简历初筛——笔试——面试——OFFER发放(入职意向收集)——体检——入职

2025年校园招聘笔试大纲
七、简历投递方式
1.电脑端:https://hyt.zhaopin.com
2.手机移动端:扫描下方二维码投递简历

3.应聘注意事项:
(1)请务必认真填写简历信息,并确保所有应聘信息真实、准确、完整。
(2)每人最多只能投递1个岗位,请慎重选择职位投递您的简历(我们也可能根据您的信息为您选择更适合的岗位)。
(3)当简历状态显示“待处理”,可对简历及投递岗位进行修改,其他状态下无法修改或撤回。
(4)通过简历初筛后,收到笔试邀约的应聘者,请尽快确认回复是否参加,如有特殊情况请与工作人员联系,笔试结果将影响到您是否进入面试环节,请认真对待。
(5)笔试、面试等招聘环节将通过邮件、短信或者电话等形式通知应聘者,请保持通讯工具畅通。
(6)本次招聘不收取任何费用,不委托任何机构举办考试辅导培训班,谨防上当受骗。
八、联系方式
咨询电话:075****71209 刘小姐
仅接受学生本人咨询汇源通集团2025年校园招聘有关事宜。
工作时间:工作日上午8:30-12:00,下午14:00-17:30。
法定节假日期间暂停对外办公。

汇源通集团微信公众号


